· 段の途中で向きを変えたり、階段が長い場合に設けられる、広い段板が踊り場です。 廻り踏板 まっすぐではない回り階段などで、曲がる角にも踏板を設けたものを「廻り踏板」と呼びます。 写真は2ッ割ですが、3ッ割のものもあります。 まとめ滑り防止階段角 Protecta Stair™ スクエアノージングは、国内および商業ビルの両方で階段トレッドと鼻に高い衝撃保護を提供するように設計されています。11/5/19 · 机など家具の角を保護するコーナーガード10選 おしゃれなコーナーカバーも 子供が自由に動けるようになると、家の中は危険でいっぱいです。 テーブルの角や階段のへりなどぶつかってけがをしたら大変です。 そんな時に活用したいのがコーナーガード。
明日方舟黑角怎么样 明日方舟黑角属性图鉴 软吧
階段 角 保護
階段 角 保護-ショックレスストッパー ワイエム工業|階段すべり止め、手すり、コーナー保護材などの建築金物メーカー 光触媒入り 硬質コーナー 硬質コーナー ソフトコーナー 万能クッションコーナー ショックレスコーナーPC型 ショックレスコーナーPO型 ジョイント式コーナー保護材 H型鋼用角保護材から (8種類の商品があります) エムエフ エコクッション900 1箱 (25本) 特長シンプルな形状・色・最適なサイズ設定により、使用場所内のあらゆる 角 を カバー します。 必要な分だけ簡単にカットして取付られます。 現場のお客様のお声を形にした、安心で安全なエコクッションです。 ハサミで切り込みを入れるとコーナーもキレイに養生できます。 カーブ面



天幕直击雷保护装置
15/7/18 · それと、コーナー部分にもクッションになってるので階段の角もしっかり保護してくれます。 階段転倒における衝撃安全性の評価に関する研究というので、スベラーズのクッション性の評価をしたそうです。 その結果、3歳児相当のダミー人形を使った実験で階段の角に衝突した場合、衝撃の程度の評価で、約30%軽減されたそうです。守りたいその笑顔 危ない角をしっかりと保護 目立たない透明 48個 l型 丸型セット ベビーガード コーナーガード 透明 丸型 セット 赤ちゃん 角 ケガ防止 コーナー ガード クッション つかまり立ち ベビーグッズ 転倒防止 幼児 乳児 子供 あたま ごっつん 防止 コーナークッション テーブル 階段コーナーガード・クッションとは、車や台車などが多く往来する場所で、衝突による衝撃から車両や人を保護。 同時に壁や柱の出隅もガードします。 駐車場や工場、倉庫の壁や柱のコーナーに取り付けます。 両面テープ・接着剤で固定するタイプとアンカーで固定するタイプがあり、使用場所や状況によって使い分けます。 一般的な平型やL字型のほか、パイプ型
1875円 転倒防止マット・シート 移動・歩行支援用品 介護用品 医薬品・コンタクト・介護 クリアタイプで階段のイメージをこわしません老人 子供の家庭に安心防音 クッション 階段の転倒 転落事故が起こる前に滑りどめ シート テープ マット 角 保護 安心 安全 ケガ 怪我 防止 転倒防止 新生活コーナーガード コーナークッション 透明 クリア シリコン ゴム 樹脂 赤ちゃん 野外も OK l型 L字 U型 U字 剥がせる 両面テープ付き 机 テーブル 本棚 階段 角 保護 ガード 机角ガード 机角クッション材 角保護カバー 8個入り 1,199 円 送料無料 11ポイント (1倍) 425 (4件) イノベーションファクトリー2478個入りでお買い得! コーナーガード コーナークッション 透明 クリア シリコン ゴム 樹脂 赤ちゃん 野外も ok l型 l字 u型 u字 剥がせる 両面テープ付き 机 テーブル 本棚 階段 角 保護 ガード 机角ガード 机角クッション材 角保護カバー 8個入り
22/7/19 · 階段の傷を補修 2建材床フローリング・サッシ・階段・柱・扉・木材・金属 階段の角はどうしても傷がついてしましますね。 濃い色の板ですと目立つのも仕方ありません。 そんな長い間、がんばってくれた階段の角を補修します。 ホームセンターで売ってるカンタンタッチペンでご自身で家庭補修してる方もいると思いますが、微妙6/4~スーパーセール割引開始 舐めても安心 ベビーガード 6mセット 強力両面テープ付 i型 クッション コーナーガード 出産祝い テーブル 階段 ベッド 机 壁 柱 角 ぶつかり防止 保護 赤ちゃん 子供 安全 ケガ防止 白 ブラウン 送料無料設置基準 jis a 4103(現jis)は、雷放電に対する雷保護システムの保護効率を、施設状態によって確率的に考えることが適切であることから、保護レベル i 、 ii 、 iii 、 iv の4段階を設定し、被保護物の種類、重要度などから実際上妥当と考えられる保護レベルを選定し、これらに対応する雷



架空线路地线防雷保护角取值差异 电工之家手机版



水电弯线管技巧图解 第1页 图说健康
XBERSTAR コーナーガード コーナークッション 全長5M8個 両面テープ付きドアノブカバー チャイルドロック 赤ちゃん ベビー 高齢者 ケガ防止 頭保護 ケガ防止 NBR素材 衝撃吸収 机 階段 家具 家内 車庫 保育園 幼稚園 安全対策 L型 (ブラック) 5つ星のうち50 3 ¥1,9 ¥1,9 9ポイント 明日, 4月22日, 800 10までに取得 残り16点 ご注文はお早めにワイエム工業|階段すべり止め、手すり、コーナー保護材などの建築金物メーカー 年1月1日 60周年を迎えて 年11月2日 トイレ上下開閉式手すり (YMSC1006)発売 年8月24日 仙台営業所移転いたしました 年3月6日 HPリニューアルしました 過去のニュース一覧 求められている課題、これから必要になる課題 私たちは常に多方面から考え、分析し 課題解決に階段 両面テープ付き l字 ゴム 角 両面テープ付き 8個入り 保護 コーナークッション ゴム 机角ガード シリコン テーブル シリコン 机角ガード 机 本棚 樹脂 透明 角保護カバー ガード 野外も キッズ・ベビー・マタニティ ベビー セーフティーグッズ コーナー



石角洪清河石廠舊址美化發展工程開跑 We Are United



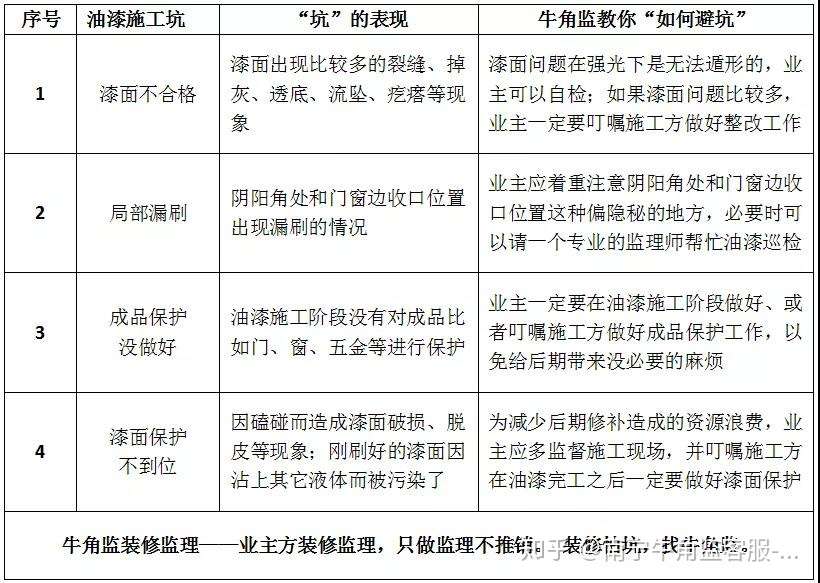
装修100坑 033油漆施工坑 知乎
舐めても安心 ベビーガード 6mセット 強力両面テープ付 I型 クッション コーナーガード 出産祝い テーブル 階段 ベッド 机 壁 柱 角 ぶつかり防止 保護 赤ちゃん 子供 安全 ケガ防止 白 ブラウンSmilerain 階段 滑り止めマット 階段マット 滑り止めテープ 15枚 階段滑り止め粘着テープ 階段 滑り止め スリップ防止マット 転倒防止対策に PEVA製 透明 強粘着力 屋内・屋外・階段・浴室用 製貼り付けやすい 5つ星のうち40 3 ¥2,599 ¥2,599 明日, 5月22日, 800 10までにお届け 残り16点 ご注文はお早めに滑り防止階段角 Protecta Stair™ スクエアノージングは、国内および商業ビルの両方で階段トレッドと鼻に高い衝撃保護を提供するように設計されています。



天幕直击雷保护装置



注胶角码厂家帮您排出家居安全隐患 佛山市贝科勒建材科技有限公司
耐久性・耐衝撃性に優れていて、繰り返し使用可能! 引越しや室内工事の現場で大活躍しています 室内の玄関や廊下、階段の養生用として靴下 で歩いても滑りにくい溝加工が施されています柱やコーナー部分の安全保護材。 特長 ・クッション性に優れた衝撃吸収材。 ・粘着付きで取り付けが簡単。 ・コーナーや角部の保護に使用可能。(粘着タイプ) 用途 ・工場・倉庫や工事現場で楽天市場「階段 角 ガード」1,0件 人気の商品を価格比較・ランキング・レビュー・口コミで検討できます。ご購入でポイント取得がお得。セール商品・送料無料商品も多数。「あす楽」なら翌日お届



公司动态



继电保护原理 阶段式电流保护 电气分享blog
クリアタイプで階段のイメージをこわしません老人・子供の家庭に安心防音 クッション 階段の転倒・転落事故が起こる前に滑りどめ シート テープ マット 角 保護 安心 安全 ケガ 怪我 防止 転倒防止 新生活 介護 子供 クリアタイプ 薄い 簡単 設置 貼るだけ クリア クリアブラウン 日本製 透明



睁开你的眼睛看看谁才是神甘宁 哔哩哔哩 つロ干杯 Bilibili



花千紫电视柜m04 花千紫美式乡村全实木电视柜做旧胡桃色客厅简约茶几电视柜酒柜组合家具 价格图片品牌报价 苏宁易购花千紫家具旗舰店



装修方案 办公楼装修方案 办公室装修方案 办公室装修施工方案 小马装 专注互联网办公装修



阅读组合训练书目 阅读组合训练作品 京东图书



Newborn Baby Bathtub Baby Thick Temperature Control Smart Space Bathtub With Rack China Global Trade One Stop Service Platform



2



クリアタイプで階段のイメージをこわしません老人 子供の家庭に安心防音 クッション 階段の転倒 転落事故が起こる前に滑りどめ シート テープ マット 角 保護 安心 安全 ケガ 怪我 防止 転倒防止 新生活 介護 子供 クリアタイプ 薄い 簡単 設置 貼るだけ クリア クリア



腾讯微视 选角 上线海量角色全面开启征选 娱乐广播网






崩坏3策划又硬气了 加设霸王条款针对融号玩家 可能会永封 动漫资讯 早游戏



楽天市場 階段の転倒 転落事故が起こる前に滑りどめ シート テープ マット 角 保護 安心 安全 ケガ 怪我 防止 転倒防止 新生活 介護 子供 クリアタイプ 薄い 簡単 設置 貼るだけ クリア クリアブラウン 日本製 透明タイプ 階段の滑り止め スリム 15本組 アイデア百選



リフォームした階段角のアルミステップに ゴム クッション本舗 お客様の声



店舗 クリアタイプで階段のイメージをこわしません老人 子供の家庭に安心防音 クッション 階段の転倒 転落事故が起こる前に滑りどめ シート テープ マット 角 保護 安心 安全 ケガ 怪我 防止 転倒防止 クリアブラウン 貼るだけ 子供 新生活 クリアタイプ 透明タイプ 設置



Axis 艾克思 加厚安全防撞護條 Pchome 24h購物



某省小升初數學試題 題目不簡單 考90分以上定是學霸 值得一練 楠木軒



故宫大高玄殿研究性修缮保护取得阶段性成果 中新网



门窗工程问题及解决方案 下 下载 在线阅读 爱问共享资料



绿色墙漆 圆角保护 史家胡同小学雄安校区全面装修明年完工 外墙面 样板间 胡同 新浪新闻



Dnf 拍卖行保护券成黑马 13周年庆送强化券 商人已经出动 游戏资讯 游戏新闻



Gigaom刚出炉的k8s数据保护雷达图报告解读 高端存储知识 微信公众号文章阅读 Wemp



連日大雨新北金山區台2甲線8 4km坍塌 Undefined Yahoo奇摩行動版



内蔵を保護する鞘飾り Picture Of Sato Yosuke Urushigura Museum Youjinan Yokote Tripadvisor



胡歌自曝已看到自己的天花板 会更多热衷环境保护的公益 火一把



防撞膠哈比樹防撞條護角桌角貼嬰兒環保無毒墻角包邊防磕碰安全保護寶寶 Yahoo奇摩拍賣



家の中でケガをしない 安全対策グッズ 収納 お掃除 暮らしの便利グッズのお店 E Classy



推薦十大桌角防撞墊人氣排行榜 21年最新版 Mybest



Www Who Int Hac Crises International Asia Tsunami Asean Summit Zh Pdf Ua 1



Oppo开启基于安卓11的coloros公测版招募 泡泡网



Report Sharing China Ai Industry Map Research Report Pdf With Download Link Programmer Sought



Http Www Fao Org Docrep Meeting 023 Mb747c Pdf



年安徽省生态环境工作要点公布 安徽频道 凤凰网



家具や階段の角から頭を守るコーナーガードを階段に取り付けました 無印良品の家のブログ Annyの木の家



推薦十大桌角防撞墊人氣排行榜 21年最新版 Mybest



Ar精选 改造篇 茶峒 边城 穿梭时空的浪漫古镇 Jama角马建筑设计 居民



头条文章



北岩设计 五月工地巡检 知乎



文末有奖 宝宝1岁多 安全座椅选0 4岁 9个月 12岁 每日头条



家具や階段の角から頭を守るコーナーガードを階段に取り付けました 無印良品の家のブログ Annyの木の家



阳角护角条施工图片 第1页 图说健康



启明医疗赴港ipo 获6次融资和379项专利 这个心脏瓣膜独角兽如何全球竞争 Ofweek医疗科技网



工程施工阶段成品保护措施 每日头条



别墅实施 宏韵 钛马赫装饰公司官网 洋房别墅装修专家 高端家装设计豪宅



2



50万斤大葱滞销盼援手 颍州晚报



匠心工藝 華美樂裝飾



幸福經紀人案例直擊 剛柔並濟暖心輕工業美宅 雪花新闻



推薦十大桌角防撞墊人氣排行榜 21年最新版 Mybest



每天坚持吃芋头 补钙又养颜 提高免疫力 尤其是女性要多吃 生活资讯 娱乐新闻网



幸福經紀人案例直擊 剛柔並濟暖心輕工業美宅 雪花新闻



Girls Bike Children Bicycle Classic Cheap Kids Bikes For Girls New Model Kid Bicycle For 7 Years Old Buy Kids Police Bike Girls Bike For 3 Years Old Yellow Girl Child Bike Product On Alibaba Com



赤ちゃん コーナーガード 透明 階段 滑り止め 角 保護 シート 透明階段滑り止め14枚セット ラッキーシール 後払い可 階段用 滑りどめ すべり止め ベビー ペット 14本入り 送料別のレビュー クチコミとして参考になる投稿4枚 Roomclip ルームクリップ



赤ちゃん コーナーガード 透明 階段 滑り止め 角 保護 シート 透明階段滑り止め14枚セット ラッキーシール 後払い可 階段用 滑りどめ すべり止め ベビー ペット 14本入り 送料別のレビュー クチコミとして参考になる投稿4枚 Roomclip ルームクリップ



杜绝宝宝居家生活的安全隐患 你家用了哪些 保护 神器呢 知乎



杜绝宝宝居家生活的安全隐患 你家用了哪些 保护 神器呢 知乎



明日方舟黑角怎么样 明日方舟黑角属性图鉴 软吧



这个可以有 平远加快推进古驿道的保护和修复工作



图 Zoom确认将从下周开始分四个阶段部署e2ee加密 软件和应用 Cnbeta Com



Cnb 制备5 氮杂胞嘧啶核苷和其衍生物的方法 Google Patents



Yuki 101社團 Home Facebook



绿色墙漆 圆角保护 史家胡同小学雄安校区全面装修明年完工 中国雄安官网



中航大中欧川韵社会实践团角韵阶段木斋 野生动物朋友 你们过得好么 保护法



1分钟小知识 什么是代谢 为什么要做皮肤代谢



赤ちゃん コーナーガード 透明 階段 滑り止め 角 保護 シート 透明階段滑り止め14枚セット ラッキーシール 後払い可 階段用 滑りどめ すべり止め ベビー ペット 14本入り 送料別のレビュー クチコミとして参考になる投稿4枚 Roomclip ルームクリップ



万芙玫官方网站



中央网信办第三轮内部巡视整改取得阶段性成效 中共中央 网易订阅



内德古董黄铜饰品胸木箱内阁装饰英尺的腿角保护家金属工艺品的硬件了 商店 Universalmodern News



绿色墙漆 圆角保护 史家胡同小学雄安校区全面装修明年完工 中国雄安官网



样板房装修施工经验图文解说 70页 请准备打包吧 筑龙室内设计 求知网



三峡集团首个 长江大保护 清洁能源 项目取得阶段性进展 光伏 网易订阅



国内最安値に挑戦 Ooba コーナーガード 透明 コーナークッション 全長3m 8個l型角ガード 強力7m両面テープ付 ベビーガード エコ素材 衝撃吸収 頭保護ケガ防止 保育園 家内 机椅子家具 取り付け簡単 階段壁 家具保護用品 安全対策 ベビーベッド用 ガード 幼稚園



內政部營建署城鄉發展分署 都市計畫圖 放大顯示



商标打tm和r标志有什么区别和不同 对消费者和代理商有什么影响 快资讯



万芙玫官方网站



黇鹿 冬季與春季交際時 黇鹿正值換毛階段 隱約可見斑點近似梅花鹿 不過鹿角是的差異很大 黇鹿 新竹動 Flickr



秘境之眼 黄腹角雉



韓國 專櫃頂級肌膚保養6件組升級版五件組化妝水精華液乳液面霜 蝦皮購物



皮肤新陈代谢原理



手机头条 疑似华为p40 Pro真机地铁现身 网友 自导自演 腾讯新闻



寶寶防摔頭保護墊



四国化成 ステップガードgの通販 送料無料でお届け致します



冒险岛2巨角怪战士刷新时间巨角怪首领击杀攻略 游民星空gamersky Com



高电压技术 吴广宁主编 习题答案7下载 Word模板 爱问共享资料



云顶之弈 S5上分首选阵容 7小恶魔已无解 成型便是天胡 腾讯新闻



祁连山林草植被结构调整与功能提升研究取得阶段性成效 小流域 天然林 网易订阅



架空线路地线防雷保护角取值差异 电工之家手机版



科创板首家金融科技 独角兽 要来了 京东数科启动上市辅导估值00亿 东方财富网



建筑工程成品保护的几种标准做法 漂亮美观 每日头条



微信小程序开发调试阶段不校验请求域名 千里之外kb 博客园



送膜 掛飾三星a71 51手機殼硅膠軟卡通可愛



小区充电站解决方案 产品方案 汕头市海风科技有限公司 立足潮汕服务粤东



楽天市場 階段の転倒 転落事故が起こる前に滑りどめ シート テープ マット 角 保護 安心 安全 ケガ 怪我 防止 転倒防止 新生活 介護 子供 クリアタイプ 薄い 簡単 設置 貼るだけ クリア クリアブラウン 日本製 透明タイプ 階段の滑り止め スリム 15本組 アイデア百選会



内德古董黄铜饰品胸木箱内阁装饰英尺的腿角保护家金属工艺品的硬件了 商店 Universalmodern News


0 件のコメント:
コメントを投稿